Tempo di lettura stimato: 7 minuti
La ricerca locale è qui per restare.
Secondo le statistiche, il 46% di tutte le ricerche su Google sono ricerche locali e il 75% degli utenti non scorre mai oltre la prima pagina dei risultati di ricerca.
Tutti i professionisti del marketing conoscono l’importanza di disporre di una solida strategia di local SEO, supportata da dati reali.
Sfortunatamente, SEO e dati non vanno sempre di pari passo. Dovrebbero, ma non è sempre così.
Per aiutarti a ottimizzare la tua attività per la SEO locale, ho creato questo studio di caso che copre suggerimenti e strumenti per la local SEO.
Ma prima vediamo:
Local SEO cos’è?
Local SEO (Search Engine Optimization) è il processo che consiste nel migliorare la visibilità sui motori di ricerca per le imprese locali, principalmente quelle con sedi fisiche.
Seguendo le best practice SEO locali, le aziende possono migliorare il traffico organico dalle ricerche eseguite dai utenti nelle aree vicine.
I motori di ricerca si basano su segnali come contenuti locali, pagine di profili social, collegamenti e citazioni per fornire all’utente i risultati locali più pertinenti per raccogliere informazioni per la ricerca locale.
Con il local SEO, le aziende possono posizionarsi per i propri prodotti e servizi ai potenziali clienti locali e ai clienti che li cercano.
Come ho posizionato il sito di uno studio notarile ai primi posti su Google
1. Audit local SEO

Innanzitutto, ho condotto un’analisi SEO approfondita che includeva più elementi, sia in loco che fuori per il sito Web del cliente. Per raggiungere questo obiettivo, ho utilizzato strumenti essenziali: Screaming Frog, Ahrefs e Google Search Console.
In questo caso ho usato Screaming Frog, ideale per trovare gli errori presenti sul sito e configurare al meglio sia la On SEO Page che la tecnical SEO.
Si può usare la versione free nella maggior parte dei casi visto che offre l’audit di 500 pagine per sito web.
Comunque, una volta finito l’audit ho esportato il file con i dati. Questi mi sono stati molto utili per migliorare la parte On SEO Page.

Succesivamente sono andato nella sezione “Problemi” e ho strovato tutti gli errori presenti sul sito.

I problemi maggiori erano relativi a:
- Pagine a basso contenuto (<350 parole)
- H1 mancanti e in genere pagine senza una struttura ben definita degli Headings
- Mancanza di una struttura delle pagine che coincida con l’internal linking
- Stesse keywords ottimizzate in diverse pagine
- Pagine lente
- Immagini: Testo alt mancante e dimensioni troppo grandi
- Titoli di pagina (SEO) che superavano i 65 caratteri
- Backlinks insufficienti da poche fonti
Il sistema che ho usato è completamente gratuito, potevo anche usare tool a pagamento come Ahrefs o Semrush per un audit approfondito e completo.
Una volta che ho avuto un’idea chiara del sito, ho condotto una ricerca di parole chiave per determinare il miglior approccio SEO.
2. Sviluppo della strategia Local SEO

Ho suddiviso la mia strategia in tre azioni principali:
- Ottimizzazion SEO On Page e correzioni Tecnical SEO
- Miglioramenti e ristrutturazione dei contenuti
- Miglioramenti del profilo di backlink
Ottimizzazion SEO On Page e correzioni Tecnical SEO

Mai sottovalutare l’importanza di una buona ottimizzazione SEO On Page.
Un articolo o una pagina deve essere ottimizzato seguendo la regola dei “3 re”:
- URL
- Titolo SEO
- H1
Tutto deve essere fatto in base alla/e parola/e scelta/e.
Ho perciò seguito questa disposizione per il titolo SEO, URL e H1
✅ Titolo SEO: “:Parola chiave” | “Posizione” | “Nome dello studio legale”
✅Buon H1: “Luogo” “Parola chiave”
✅URL: ” “Parola chiave”
Ho poi tenuto conto dei 4 elementi On Page Rankig:
- Parola chiave primaria e il luogo in cui viene inserita
- Variazione della parola chiave primaria
- Termini contestuali / (LSI)
- Conteggio parole
Ho ottimizzando i vari SEO title nonché le meta descrizioni.
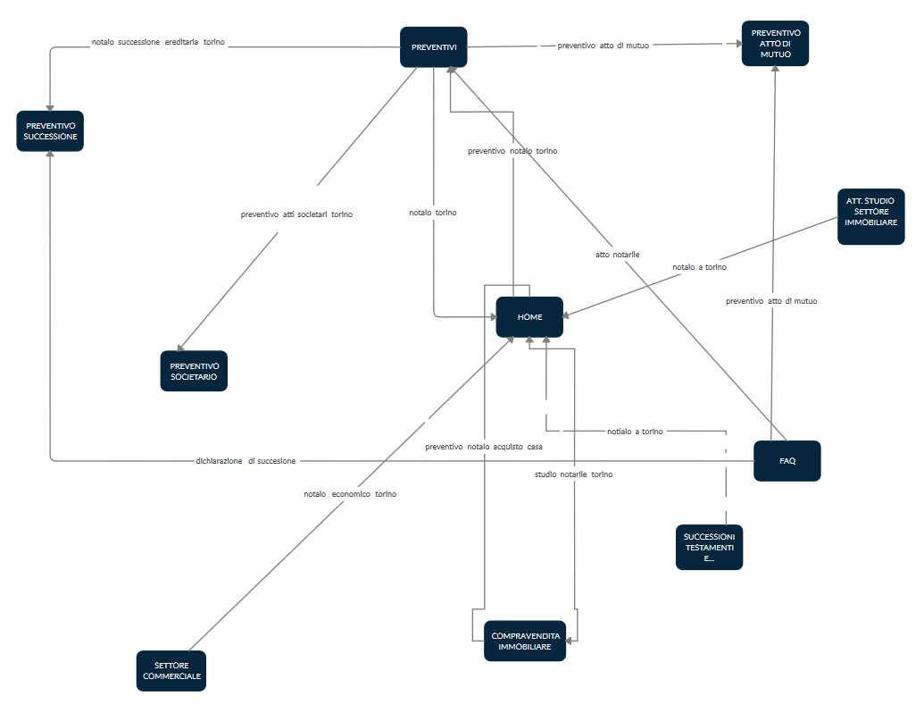
Successivamente, ho lavorato sulla struttura del sito. Avevo bisogno di ristrutturare il sito Web in modo che gli spider di Google lo capissero meglio, quindi ho definito l’internal linking.
Poi c’erano da sistemare i problemi tecnici trovati con l’audit nella prima fase. Ho iniziato da un problema enorme: la velocità della pagina. Vedi i risultati di seguito:
Velocità prima

Velocità dopo

Miglioramenti e ristrutturazione dei contenuti

Ho definito le pagine principali e quelle di supporto in base alle keywords.
Oltre alle pagine principali e alle pagine di supporto, ho creato sezioni FAQ.
L’ideale sarebbe guardare sempre cosa fa la concorrenza, ovvero come struttura i suoi contenuti.
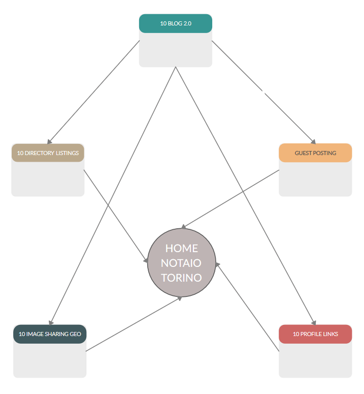
Profilo backlink

La terza parte della strategia è probabilmente quella di cui si parla di più nel mondo SEO. Per prima ho dato un’occhiata al profilo backlink esistente con Ahrefs. Lo scopo di questa ispezione era determinare se i backlink fossero validi o se stessero danneggiando l’autorità del sito web. Alcune cose da controllare sono:
- DR (Domain rating)
- Traffico
- Spam Score
- TF (Trust Flow) e CF (Citation Flow)
Nel caso di questo cliente, dovevo effettivamente rimuovere alcuni backlink che danneggiavano il sito web. Dopo averli ripuliti, ho creato 100 backlinks da diverse piattafome in un arco di tempo di un mese.
3.Risultati della campagna (confronto con l’iniziale)

Ho raggiunto la prima posizione per la maggior parte delle keywords ottimizzate. L’intero processo ha richiesto circa due mesi, il che ha superato le mie aspettative!
Non ci sono certamente garanzie quando si tratta di SEO. Il posizionamento in prima pagina di Google non significa che rimarrai lì per sempre.
Sono necessarie analisi e ottimizzazioni continue per rimanere al top.
